Offipalsta.COM  

Palaa takaisin   Offipalsta.COM > Off-Road > Maasturiprojektit
Rekisteröidy Offiblogit Yhteisö Kalenteri Viestit tänään Haku

Maasturiprojektit Osio on tarkoitettu etenkin pidempiaikaisten projektien seuraamiseen. Tämä on oikea paikka oman auton esittelyyn.

Vastaus
 
Työkalut Etsi tästä viestiketjusta Näkymä
  #1  
Vanha 21.03.2022, 19:45
Säätäjä_setä:n Avatar
Säätäjä_setä Säätäjä_setä ei ole kirjautuneena
Konkari++
 
Rekisteröitynyt: 07.12.08
Sijainti: Espoo
Viestit: 745
Perusasetus

ToyWagen elektroniikkaa


Tero Kempeleestä otti yhteyttä ja kyseli saisiko TojoWaageniin toteutettua kierroslukurajoittimen sähköisesti. Viritetystä pumpusta mekaaninen rajoitin kun on hävinnyt. Pienen suostuttelun jälkeen kiinnostuin asiasta ja tutkimukset alkoivat. Samalla projekti laajeni vielä tavoitteella saada auton pma rundikello toimimaan. Keräilen tähän tarinan palaset mitä on tullut projektin aikana dokumentoitua.

Tässä linkki pääprojektiin: ToyWagen

Lähtötietoina:
- Volkkarin koneessa oli jäljellä kampiakselin asentoanturi.
- Pumpussa sammutus-solenoidi venttiili.
- Autossa Tojotan originaali kierroslukumittari vailla signaalia.

Periaatteessa suoraviivainen homma. Mitataan Volkkarin anturilla moottorin kierrosluku. Asetetaan rajoitin haluttuun arvoon ja ohjataan pumpun sammutus-solenoidia. Lisähommana syntesoidaan signaali Tojotan rundimittarille.

Tässä hommassa vaan kaikki speksit oli tuntemattomia joten homma alkoi selvittelyllä ja mittauksilla.

Alkuun myös amerikkalaistyylinen varaus: Jos motti räjähtää niin syy ei ole minun. Käyttö omalla vastuulla.

Liitetiedostot
Click image for larger version

Name:	ToyWagenin_uudet_aivot.jpg‎
Views:	2598
Size:	122,8 Kt
ID:	101598  

Viimeksi muokannut Säätäjä_setä : 21.03.2022 23:19
Vastaa lainaten
  #2  
Vanha 21.03.2022, 20:16
Säätäjä_setä:n Avatar
Säätäjä_setä Säätäjä_setä ei ole kirjautuneena
Konkari++
 
Rekisteröitynyt: 07.12.08
Sijainti: Espoo
Viestit: 745
Perusasetus

Volkkarin kampianturi


Ensimmäinen selvitettävä asia oli Volkkarin koneessa oleva kampiakselin asentotunnistin. Montako pulssia / kierros ja minkälainen anturi.

Ensimmäiseen kysymykseen vastaus löytyi helposti kun käsillä oli triggeripyörä. Volkkarin anturista saadaan neljä pulssia / kierros. Tässä kun ei ajoiteta mitään, lasketaan vaan kierrosluku niin kulmista/absoluutti ajituksesta ei tarvitse välittää.

Aika nopeasti myös selvisi, että anturi on ns Reluktanssi anturi. Autoteollisuudessa laajasti käytössä halvan hintansa takia. Anturin periaate on yksinkertainen. Magneettisydän minkä ympärillä käämi. Piirissä myäs kestomagneetti millä aikaansaadaan magneettikenttä sydämmeen. Näillä eväillä ei vielä tapahdu mitään, mutta jos magneettikentän voimakkuutta muutetaan niin kelaan syntyy jännite. Käytännössä muutos tehdään siten, että magneettipiirin tuodaan tai poistetaan "rautaa" eli muutetaan sen reluktanssia. Muutoksesta saadaan sitten kelaan mitattava jännite.



Anturin ominaisuuksiin kuuluu hyvin laajalla alueella vaihteleva lähtjännite kuorman ja kierrosluvun mukaan. Kuorma anturille tietenkin voidaan asttaa optimaalisesti kunhan tiedetään sen impedanssi. Kierrosluku sensijaan vaihtelee 0-max välillä. Pienillä muutosnopeuksilla anturista saatava jännite laskee hyvin pieneksi ja signaalin muutosnopeus loivenee eli häiriöherkkyys kasvaa. Anturista kun ei tiedetty mitään niin ohjeistin Teron tekemään Kempeleessä mittauksia.



Tässä esimerkki signaalista 10k-ohmin kuormalla 800rpm nopeudella. 800rpm = 13.3 pulssia / kierros * 4 lovinen pyörä = 53.3Hz. Loput kuvat alla.
Liitetiedostot
Click image for larger version

Name:	800rpm 1k vaastuksella_small.jpg‎
Views:	1097
Size:	88,4 Kt
ID:	101604   Click image for larger version

Name:	800rpm 100k vastuksella_small.jpg‎
Views:	1086
Size:	87,9 Kt
ID:	101605  

Viimeksi muokannut Säätäjä_setä : 21.03.2022 20:20
Vastaa lainaten
  #3  
Vanha 21.03.2022, 20:40
Säätäjä_setä:n Avatar
Säätäjä_setä Säätäjä_setä ei ole kirjautuneena
Konkari++
 
Rekisteröitynyt: 07.12.08
Sijainti: Espoo
Viestit: 745
Perusasetus

Reluktanssianturin signaalinkäsittelyä varten on olemassa valmiita mikropiirejä. Tässä pari esimerkkiä. Vanha kunnon LM1815

https://www.ti.com/product/LM1815

ja tuoreempi NCV1124

https://www.onsemi.com/products/sign...rators/ncv1124

Tuollainen olisi ollut helppo ratkaisu, mutta saatavuus on huono.

Pienellä funtsailulla syntyi aika yksinkertainen ja tässä sovelluksessa riittävän hyvin toimiva kytkentä.

Liitetiedostot
Click image for larger version

Name:	vw_anturin_inputti_piirin_labrausta_2.jpg‎
Views:	2534
Size:	170,4 Kt
ID:	101606   Click image for larger version

Name:	vw_anturin_inputti_piirin_labrausta.jpg‎
Views:	1066
Size:	141,6 Kt
ID:	101607   Click image for larger version

Name:	vw_anturin_testausta_pulssimuoto.jpg‎
Views:	1095
Size:	137,9 Kt
ID:	101608  
Vastaa lainaten
  #4  
Vanha 21.03.2022, 20:56
Säätäjä_setä:n Avatar
Säätäjä_setä Säätäjä_setä ei ole kirjautuneena
Konkari++
 
Rekisteröitynyt: 07.12.08
Sijainti: Espoo
Viestit: 745
Perusasetus

Sorvi osoittautui hyväksi apuvälineeksi anturipiirin tutkimuksissa. Helppo säätää kierroslukua ja etäisyyttä. Pakassa oli lisäksi kolme sopivaa lovea valmiina.
Skoopista näkyy hyvin anturin signaalin luonne. Magneettivuo kun muuttuu molempiin suuntiin mentäessä hahloon ja siitä pois niin signaali on myös kaksisuuntainen. Kytkennän napaisuudella voi päättää tuleeko positiivinen vai negatiivinen muutos ensin. Tässä kun ei ajoiteta mitään niin napaisuudella ja siitä seuraavalla ajastuksen erolla ei ole väliä.

Liitetiedostot
Click image for larger version

Name:	Volkkarin_anturi.jpg‎
Views:	1073
Size:	162,3 Kt
ID:	101609   Click image for larger version

Name:	vw_anturin_inputti_piirin_labrausta_3.jpg‎
Views:	2444
Size:	200,0 Kt
ID:	101610  
Vastaa lainaten
  #5  
Vanha 21.03.2022, 21:05
Säätäjä_setä:n Avatar
Säätäjä_setä Säätäjä_setä ei ole kirjautuneena
Konkari++
 
Rekisteröitynyt: 07.12.08
Sijainti: Espoo
Viestit: 745
Perusasetus

Vielä hienoviritys hp8904 generaattorilla ja kytkentä kenttätestausta vaille valmis. Kenttätestaus tarvitaan koska autossa häiriöitä on labra olosuhteita ja simulaatioita enemmän.
Kuva syntyneestä kytkennästä alla. (Jostain syystä .png muotoinen kuva ei tartu tähän.)
Liitetiedostot
Click image for larger version

Name:	testigeneraattorit.jpg‎
Views:	1080
Size:	93,9 Kt
ID:	101611   Click image for larger version

Name:	vw_anturin_inputti_piirin_labrausta_pulssimuoto.jpg‎
Views:	1137
Size:	101,7 Kt
ID:	101612   Click image for larger version

Name:	cranc_sensor_input_circuit.png‎
Views:	1094
Size:	19,2 Kt
ID:	101613  
Vastaa lainaten
  #6  
Vanha 21.03.2022, 21:22
Säätäjä_setä:n Avatar
Säätäjä_setä Säätäjä_setä ei ole kirjautuneena
Konkari++
 
Rekisteröitynyt: 07.12.08
Sijainti: Espoo
Viestit: 745
Perusasetus

solenoidiventtiili


Seuraava tutkimuskohde oli pumpun stop solenoidiventtiili. Ottaa virtaa 1.2 ... 1.8A jännitteestä ja vähän lämpötilastakin riippuen.

Liitetiedostot
Click image for larger version

Name:	solenoidiventtiili.jpg‎
Views:	2444
Size:	160,1 Kt
ID:	101614  
Vastaa lainaten
  #7  
Vanha 21.03.2022, 21:57
Säätäjä_setä:n Avatar
Säätäjä_setä Säätäjä_setä ei ole kirjautuneena
Konkari++
 
Rekisteröitynyt: 07.12.08
Sijainti: Espoo
Viestit: 745
Perusasetus

Mikäs tuossa on ongelma kun virtakaan ei ole kovin suuri. Ensimmäinen selvä haaste on se, että solenoidin toinen napa on maissa eli kytkentä pitää tapahtua jännitesyätön eli plus-navan puolella. Seuraava ei ihan niin selvä haaste liittyy solenoidin nopeuteen. Tässä sovelluksessa kun halutaan solenoidista kaikki mahdollinen nopeus jotta rajoitin saataisiin vastaamaan riittävän nopeasti. Tässä välissä flash backki fysiikkaan. Kun solenoidista katkaistaan virta pyrkii solenoidiiin varautunut magneettinen energia jatkamaan virran kulkua väkisin. Tämä ilmiö näkyy käytännössä siten, että katkaisuhetkellä piirin jännite lähtee nousemaan kohti äärettömyyttä. Kuinka korkealle riippuu piirin hyvyysarvosta. Käytännön vastaukseksi riittää, että nousee korkeaksi. Transistorit, fetit ym puolijohdekytkimet kestävät vain rajallisen jännitteen eli jotain ilmiölle on tehtävä. Yleisin temppu on leikata nousu käyttöjännitteeseen. Tähän suojaulseen riittäisi yksi diodi. Tällä tempulla on kuitenkin hintansa. Releen tai tässä tapauksessa solenoidiventtiilin aukeamisaika hidastuu. Hidastuu ajaksi mikä tarvitaan magneettipiiriin varastoituneen energian purkamiseen tai paremminkin virran putoaamiseen kohti nollaa. Nopeutta saadaan lisää mitä suuremmaksi katkaisun jälkeinen jännite annetaan nousta. Tämä vaikuttaa suoraan virtaan millä energia purkautuu eli myös voimaan millä solenoidi pyrkii vielä pitämään.

Tämä ei onneksi ole maailman ainoa solenoidi mitä ohjataan. Puolijohdevalmistajilla on paljon valmiita ratkaisuja tähän. Omissa jemmoissa sattui olemaan IR:n IPS511 draivereita. Esimerkiksi toulta löytyy datalehti jos kiinnostaa tutkia tarkemmin.

https://eu.mouser.com/ProductDetail/...Sc30DQbA%3D%3D

Tämä piiri on kaikilla suojauksilla varustettu high side driveri minkä clamping voltage on vähän yli 50V. Tarkoittaa, että piiri antaa jännitteen nousta 50V asti ennen kuin purkuvirtaa alkaa kulkemaan. Tämä jo nopeuttaa solenoidin toimintaa merkittävästi.



Alla myös kuva driverin kytkennästä.
Liitetiedostot
Click image for larger version

Name:	solenoidi_driveri_signaali.jpg‎
Views:	2275
Size:	254,8 Kt
ID:	101615   Click image for larger version

Name:	solenoid_driver_circuit.png‎
Views:	975
Size:	12,8 Kt
ID:	101616  
Vastaa lainaten
  #8  
Vanha 21.03.2022, 22:11
Säätäjä_setä:n Avatar
Säätäjä_setä Säätäjä_setä ei ole kirjautuneena
Konkari++
 
Rekisteröitynyt: 07.12.08
Sijainti: Espoo
Viestit: 745
Perusasetus

Tojotan rundimittari


Seuraava tuntematon oli Tojotan alkuperäisen kierroslukumittarin signaali. Tiedossa oli, että pumpussa on reluktanssianturi, mutta ei mitään muuta. Tarvittavia tietoja oli montako pulssia / rierros ja anturista saatava signaali. Tero teki jälleen etämittauksia.
Jännitetaso näytti olevan 1-2V välillä ja ensimmäinen arvio 20pulssia / moottorin kierros.
Tojotan sähkökaavion mukaananturin toinen napa olisi maissa. Tämä ei ollut vielä varmaa kun auton originaali johtosarja oli "huonossa kunnossa".

Liitetiedostot
Click image for larger version

Name:	LJ 800rpm_small.jpg‎
Views:	991
Size:	71,5 Kt
ID:	101617   Click image for larger version

Name:	LJ 1500rpm_small.jpg‎
Views:	977
Size:	82,6 Kt
ID:	101618   Click image for larger version

Name:	Tojota_rundimittari.jpg‎
Views:	2380
Size:	174,3 Kt
ID:	101622  
Vastaa lainaten
  #9  
Vanha 21.03.2022, 22:22
Säätäjä_setä:n Avatar
Säätäjä_setä Säätäjä_setä ei ole kirjautuneena
Konkari++
 
Rekisteröitynyt: 07.12.08
Sijainti: Espoo
Viestit: 745
Perusasetus

Kytkennästä tuli alla olevan mukainen kun ei varmuudella vielä tiedetty kaikkea, Testikorttiin laitoin lisäksi trimmerin millä voi säätää jengakellolle tarjottavan signaalin voimakkuutta jotta voimme selvittää sen herkkyysalueen. Toimi moitteetta muutaman kymmenen millivoltin jännitteestä usean voltin signaaliin. Selvisi myös, että signaali on unipolaari eli maata vasten referoitu.
Testikortin softaan tuli myös ominaisuus millä kierroslukumittarille voidaan antaa laskettuja arvoja 500, 1000, 2000 ... 6000rpm. Välillä myös selvisi, että pumpussa olevan anturin hammasluku on 37 eli kierroslukumittarille tarvitaan 18.5 pulssia / moottorin kierros.
Näillä tiedoilla mentiinkin jo pitkälle.

Liitetiedostot
Click image for larger version

Name:	Tojota_tacho_output_circuit.png‎
Views:	996
Size:	11,6 Kt
ID:	101623   Click image for larger version

Name:	Tojota_rundimittari_testisignaali.jpg‎
Views:	983
Size:	95,5 Kt
ID:	101624   Click image for larger version

Name:	Tojota_rundimittari_testaus_autossa.jpg‎
Views:	2270
Size:	47,0 Kt
ID:	101625  
Vastaa lainaten
  #10  
Vanha 21.03.2022, 22:35
Säätäjä_setä:n Avatar
Säätäjä_setä Säätäjä_setä ei ole kirjautuneena
Konkari++
 
Rekisteröitynyt: 07.12.08
Sijainti: Espoo
Viestit: 745
Perusasetus

Testikortti / prossun valinta


Etäisyydestä johtuen päätettiin, että teen testikortin millä voimme verifioida toiminnat autossa. Piti keksiä ympäristö mihin Tero voisi tarvittaessa ladata itse uutta testisoftaa. Arduino arkkitehtuuri tuntui sopivimmalta tähän. Helppo ja varmatoiminen ympäristö. Suorituskykyvaatimukset mikrokontrollerille kun ei ole mahdottomat tässä sovelluksessa niin prossukortiksi valikoitui Arduino UNO missä on Atmega 328 prossu.

Täydellinen dokumentaatio ja testikortti Terolle.


PS huomaa softankehityksessä tarvittavat voiteluaineet että ei leikkaa kiinni.
Liitetiedostot
Click image for larger version

Name:	testikortti.jpg‎
Views:	950
Size:	176,7 Kt
ID:	101626   Click image for larger version

Name:	testikortti_2.jpg‎
Views:	996
Size:	277,9 Kt
ID:	101627   Click image for larger version

Name:	testikortin_testausta.jpg‎
Views:	960
Size:	247,3 Kt
ID:	101628   Click image for larger version

Name:	softankehitystä.jpg‎
Views:	2301
Size:	99,3 Kt
ID:	101629   Click image for larger version

Name:	microcontroller_circuit.png‎
Views:	998
Size:	31,9 Kt
ID:	101630  

Click image for larger version

Name:	display_option.png‎
Views:	983
Size:	12,2 Kt
ID:	101631   Click image for larger version

Name:	testikortti_maailmalle.jpg‎
Views:	2270
Size:	155,3 Kt
ID:	101632  

Viimeksi muokannut Säätäjä_setä : 21.03.2022 22:40
Vastaa lainaten
  #11  
Vanha 21.03.2022, 22:52
Säätäjä_setä:n Avatar
Säätäjä_setä Säätäjä_setä ei ole kirjautuneena
Konkari++
 
Rekisteröitynyt: 07.12.08
Sijainti: Espoo
Viestit: 745
Perusasetus

Testauksen edetessä "tuotantokorttien" piirilevyt tulivat ja tehdas käynnistyi. Pääosa pintaliitos tekniikkaa tosin ei kovin tiheää. Tuotantokortissakin on vielä mahdollisuus liittää siihen pieni LCD näyttö. Rajoitin ym testeissä siitä lienee vielä hyötyä vaikka jääkin pois lopullisesta asennuksesta.



Yksi viimehetken muutos tuli mitä spekseissä ei ollut. Tero halusi rajoittimelle kaksi porrasta: Vapaalla ja vaihde päällä. Softassa ei ongelma, mutta vapaa kytkimelle piti virittää oma inputti.



niin tässä on myös diagnostiikkaa. Tunnistaa jos solenoidi on kärähtänyt tai johto poikki.
Liitetiedostot
Click image for larger version

Name:	testikortti_autossa.jpg‎
Views:	956
Size:	192,5 Kt
ID:	101633   Click image for larger version

Name:	korttien_kasausta.jpg‎
Views:	973
Size:	89,0 Kt
ID:	101634   Click image for larger version

Name:	kortit.jpg‎
Views:	2242
Size:	294,5 Kt
ID:	101635   Click image for larger version

Name:	N-switch_input.jpg‎
Views:	2258
Size:	257,9 Kt
ID:	101636  

Viimeksi muokannut Säätäjä_setä : 21.03.2022 23:15
Vastaa lainaten
  #12  
Vanha 21.03.2022, 23:12
Säätäjä_setä:n Avatar
Säätäjä_setä Säätäjä_setä ei ole kirjautuneena
Konkari++
 
Rekisteröitynyt: 07.12.08
Sijainti: Espoo
Viestit: 745
Perusasetus

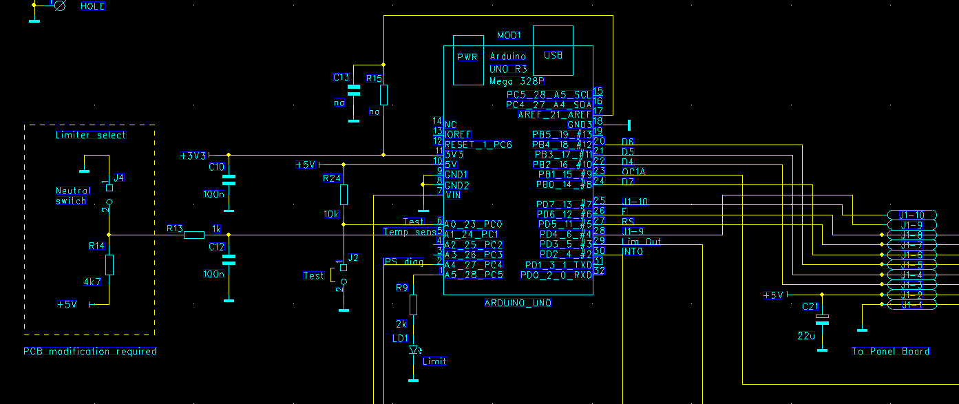
piirikaavio


Tässä vielä konvertteri/limitteri kortin piirikaavio pdf muodossa jos joku haluaa sitä ihmetellä.
Myös softan ajattelin julkaista kunhan testattu ja "asiakas" tyytyväinen. Tästä saattaa olla jollekkin hyötyä kun miettii omia kierroslukumittarin sovituksia, limittereitä, vaihtovaloja ym. Kytkentää ja softaa on myös helppo soveltaa sähköisen nopeusmittarin korjaukseen.
Attached Files
File Type: pdf Tacho_conv_schematic.pdf‎ (90,9 Kt, 971 lukua)
File Type: pdf Tacho_conv_PCB.pdf‎ (43,8 Kt, 975 lukua)
Vastaa lainaten
  #13  
Vanha 22.03.2022, 00:16
Säätäjä_setä:n Avatar
Säätäjä_setä Säätäjä_setä ei ole kirjautuneena
Konkari++
 
Rekisteröitynyt: 07.12.08
Sijainti: Espoo
Viestit: 745
Perusasetus

Solenoidiventtiilin suorituskyky


Kiinnosti pirusti minkälaiseen kiinni-auki kopeuteen tällä stoppi solenoidiventtiilillä päästään. Venttiilin nopeuden lisäksi tuntematon tekijä on paljonko pumppu pystyy vielä ruiskuttamaan kun stoppi venttiili sulkeutuu.

Tuumasta toimeen ja mittausjärjestelyä miettimään.
Tietysti liike piti ensin rajoittaa sellaiseksi kun se pumpussa on. Rajoitinhommassa ei oikeastaan erikseen kiinnosta sulkeutumis- ja avautumisajat vaan niiden summa eli lyhin mahdollinen säätöjakso. Ensimmäinen yritys, mikä toimikin heti, oli heijastavalla optolla. Viilalla vähän ankkurin päätä auki, että sai heijastavaa pintaa. Sitten vaan viritys kasaan. Ohjaus "tuotantokortin" driverillä ja signaali funktiogeneraattorista. Kun muuta nestettä ei ollut niin eka veto vedessä. Menetelmä toimi, mutta elektrolyysi alkoi heti syämään opton johtoja.

Liitetiedostot
Click image for larger version

Name:	solenoidiventtiilin_rakenne.jpg‎
Views:	989
Size:	144,0 Kt
ID:	101639   Click image for larger version

Name:	valmistelua_mittaukseen_1.jpg‎
Views:	2301
Size:	140,0 Kt
ID:	101640   Click image for larger version

Name:	valmistelua_mittaukseen_2.jpg‎
Views:	976
Size:	123,9 Kt
ID:	101641   Click image for larger version

Name:	eka_veto_vedessä.jpg‎
Views:	1044
Size:	205,7 Kt
ID:	101642  

Viimeksi muokannut Säätäjä_setä : 22.03.2022 00:19
Vastaa lainaten
  #14  
Vanha 22.03.2022, 00:27
Säätäjä_setä:n Avatar
Säätäjä_setä Säätäjä_setä ei ole kirjautuneena
Konkari++
 
Rekisteröitynyt: 07.12.08
Sijainti: Espoo
Viestit: 745
Perusasetus

Hankintamatkalle ja Dieseliä pyttyyn. Signaalin laatukin parani vähän öljyssä. Nopeutta ei oikein saa absoluuttiasteikolle. Pitää vaan arvata kun auki-kiinni signaali alkaa mennä epäsymmetriseksi, että ei ehdi käymään enää laidassa.

Havainto oli, että muutama kymmentä millisekuntia on maksimi vauhti millä on-off säätöa voi tehdä.

Liitetiedostot
Click image for larger version

Name:	dieseliä_pyttyyn.jpg‎
Views:	2221
Size:	280,5 Kt
ID:	101643   Click image for larger version

Name:	mittasignaali.jpg‎
Views:	972
Size:	185,4 Kt
ID:	101644   Click image for larger version

Name:	mittasignaali_2.jpg‎
Views:	992
Size:	187,7 Kt
ID:	101645  
Vastaa lainaten
  #15  
Vanha 22.03.2022, 00:38
Säätäjä_setä:n Avatar
Säätäjä_setä Säätäjä_setä ei ole kirjautuneena
Konkari++
 
Rekisteröitynyt: 07.12.08
Sijainti: Espoo
Viestit: 745
Perusasetus

Solenoidin viritys


Iltakonjakin kanssa ryhdyin miettimään miten nopeutta voisi parantaa. Ankkuri liikkuu umpiperäisessä putkesa ja tietysti öljyssä. Ankkuri on ontto ja venttiilipäässä on yksi 1mm reikä mistä öljy pääsee virtaamaan ulos ja sisään. Ankkuri on myös kuusikulmainen eli ohivirtaustakin tapahtuu. Ensimmäinen ratkaisu / yritys mikä tuli mielee oli suurentaa reikää ja porata se läpi niin, että saadaan kaksi virtausaukkoa. Ainevahvuus mahdollisti poraamisen 1.5mm kokoon. Sitten vaan lisää mittauksia. Edelleenkään ei absoluutti asteikolla, mutta nopeus suunnilleen tuplaantui. Kuvassa näkyy myös julma pumppuefekti. Tästä on videon pätkäkin, mutta mulla ei ole juutuubi tiliä. Ehkä Tero laittaa videot esille.

Liitetiedostot
Click image for larger version

Name:	solenoidin_viritys.jpg‎
Views:	958
Size:	206,2 Kt
ID:	101646   Click image for larger version

Name:	solenoidin_viritys_2.jpg‎
Views:	970
Size:	220,5 Kt
ID:	101647   Click image for larger version

Name:	viritetty_solenoidi.jpg‎
Views:	2227
Size:	150,1 Kt
ID:	101648   Click image for larger version

Name:	viritetty_solenoidi_signaali.jpg‎
Views:	1001
Size:	187,1 Kt
ID:	101649  
Vastaa lainaten
  #16  
Vanha 22.03.2022, 06:25
Sumsar Sumsar ei ole kirjautuneena
Konkari++
 
Rekisteröitynyt: 18.04.16
Sijainti: Kempele, Suomi
Viestit: 733
Perusasetus

Miten tänne saa niitä peukkuemojeita?
Pirun hauska seikkailu ollut. Varsinkin kun oma osaaminen on hyvin rajallinen sähkön kanssa.
Iso kiitos vielä avusta.
Vastaa lainaten
  #17  
Vanha 22.03.2022, 06:48
Hcet:n Avatar
Hcet Hcet ei ole kirjautuneena
Konkari++
 
Rekisteröitynyt: 08.07.15
Sijainti: Tampere
Viestit: 754
Perusasetus

Nyt on komeaa tekemistä
Pumpun oman rajoittimenhan saa nyt poistaa kokonaan käytöstä ja täysi syöttö rajoittimelle asti.
Vastaa lainaten
  #18  
Vanha 22.03.2022, 07:17
Sumsar Sumsar ei ole kirjautuneena
Konkari++
 
Rekisteröitynyt: 18.04.16
Sijainti: Kempele, Suomi
Viestit: 733
Perusasetus

lyhyt video solenoidin hydraulisesta pumppauksesta.
Vastaa lainaten
  #19  
Vanha 22.03.2022, 10:50
kivinen:n Avatar
kivinen kivinen ei ole kirjautuneena
Sankari
 
Rekisteröitynyt: 13.01.03
Sijainti: Tuusula, Finland.
Viestit: 3.738
Perusasetus

Ei voi muuta kuin ottaa hattua pois päästä ja kuunnella hiljaa kun Säätäjä_setä kertoo miten sähköasiat menee oikeasti.👍
__________________
www.alanmiehet.com #1
Vastaa lainaten
  #20  
Vanha 22.03.2022, 12:56
dmn dmn ei ole kirjautuneena
Aktiivijäsen
 
Rekisteröitynyt: 10.08.12
Sijainti: Kaarina
Viestit: 138
Perusasetus

Lainaus:
Alkuperäinen kirjoittaja Hcet Näytä viesti
Nyt on komeaa tekemistä
Pumpun oman rajoittimenhan saa nyt poistaa kokonaan käytöstä ja täysi syöttö rajoittimelle asti.
Solenoidissa ei riitä puhti sammattumaan konetta kierroksilla, eli ei toimi rajoittimena.
Vastaa lainaten
  #21  
Vanha 22.03.2022, 17:03
Sumsar Sumsar ei ole kirjautuneena
Konkari++
 
Rekisteröitynyt: 18.04.16
Sijainti: Kempele, Suomi
Viestit: 733
Perusasetus

Lainaus:
Alkuperäinen kirjoittaja dmn Näytä viesti
Solenoidissa ei riitä puhti sammattumaan konetta kierroksilla, eli ei toimi rajoittimena.
Kyllä minulla on kaikki sammutussolenoidilla varustetut pumppudieselit sammuneet avaimesta kierroksista huolimatta.
Toki voi olla toisinkin, mutta olisi aika vaarallinen peli liikenteessä, jos auto olisi mahdollista sammuttaa vain tyhjäkäynnillä.
Vastaa lainaten
  #22  
Vanha 22.03.2022, 18:02
dmn dmn ei ole kirjautuneena
Aktiivijäsen
 
Rekisteröitynyt: 10.08.12
Sijainti: Kaarina
Viestit: 138
Perusasetus

Lainaus:
Alkuperäinen kirjoittaja Sumsar Näytä viesti
Kyllä minulla on kaikki sammutussolenoidilla varustetut pumppudieselit sammuneet avaimesta kierroksista huolimatta.
Toki voi olla toisinkin, mutta olisi aika vaarallinen peli liikenteessä, jos auto olisi mahdollista sammuttaa vain tyhjäkäynnillä.
No tuo oli vain omakohtainen kokemus, kun auto yhtäkkiä sammui kaasua höllätessä maantieajossa. Ja tuohan tarkoittaa että kierroksia oli yli 3000rpm ja pumpussa varmaan sisäistä painetta aika monta baria.

Toimiessaankin tuo on ehkä hieman huono tapa rajoittaa syöttömäärää, kun siinä pumppu alkaa kavitoimaan. Jos pumpussa on erillinen sammutusvipu, niin sitä käyttämään joku servo tai kokonaan sähköohjattu määränsäädin mekaanisen tilalle.
Vastaa lainaten
  #23  
Vanha 23.03.2022, 00:58
Jari:n Avatar
Jari Jari ei ole kirjautuneena
Arvostettu jäsen
 
Rekisteröitynyt: 16.11.04
Sijainti: Kajjjaani, Finland.
Viestit: 3.139
Perusasetus

Mulla vois olla G:hen moiselle purkille tarvetta. Nyt alipaineellansammutus , varmaan sähkösolkku suoraan vipuun?
__________________
Isory

www.kmap.fi
Kainuun Monialapalvelut
-Kerro mitä tarvitset.
Vastaa lainaten
  #24  
Vanha 23.03.2022, 10:41
JasuT:n Avatar
JasuT JasuT ei ole kirjautuneena
Konkari
 
Rekisteröitynyt: 28.10.17
Sijainti: Korpilahti
Viestit: 583
Perusasetus

Koodi kyllä kiinnostaa, en ihan heti olisi uskonut tuota itse kirjoittavani. Vaan kun on tässä yrittänyt sisäistää koodaamista pitkän tauon jälkeen, ja Arduinolla opetellut vääntämään, niin ihan jo mielenkiinnosta näkisin miten on tuo toteutettu...


Lainaus:
Alkuperäinen kirjoittaja dmn Näytä viesti
Solenoidissa ei riitä puhti sammattumaan konetta kierroksilla, eli ei toimi rajoittimena.
Toimi käytännössä, eli riitti puhti. Semmoinen ajoneuvon itse aiheuttama rajoitin tuli kun sammutussolenoidin piuhaliitokseen tuli kosketushäiriö. Tyhjää käydessä kävi kuten piti, samaten kevyesti kuormittaessa, mutta enemmän voimaa pyytäessä moottori kun hieman muutti asentoa niin alkoi "rajoitus" toimimaan. Boschin VE-pumppu kyseessä. Voimaa oli tasakaasulla kuten pitää, mäkiin ei jaksanut kunnolla mennä, siinä vaiheessa kun olin vasta puolimatkassa, eikä keksintö jaksanut Joutsan varalaskupaikalla kulkea enää kuin niukan neljäkymppiä, ajoin huoltoasemalle ja hinurilla loppumatka. Liitoksen kun sitten korjasi, niin taas kulki sen pari sataa mitä pitikin... Työkalutkin olisi olleet mukana, vaan kun kontti oli aivan täynnä tyhjennettävän tallin sisältöä ja ne työkalut alimmaisena, ja muutama päivä tyhjennystä takana niin ei enää jaksanut panostaa...
Vastaa lainaten
  #25  
Vanha 24.03.2022, 01:42
Säätäjä_setä:n Avatar
Säätäjä_setä Säätäjä_setä ei ole kirjautuneena
Konkari++
 
Rekisteröitynyt: 07.12.08
Sijainti: Espoo
Viestit: 745
Perusasetus

Sisarprojekti


Tällä projektilla on toiselle foorumille dokumentoitu sisarprojekti. Modernisoin mun pientä Hobbymat MD65 sorvia mihin tuli myös kierroslukumittari. Yhteisiä osia tämän tarinan kanssa.

Linkki sorviprojektiin
Liitetiedostot
Click image for larger version

Name:	systeemi_kasassa.jpg‎
Views:	1091
Size:	190,8 Kt
ID:	101658  
Vastaa lainaten
Vastaus


Käyttäjiä lukemassa tätä viestiketjua: 1 (0 jäsentä and 1 vierasta)
 

Pikalinkit

Samanlaisia viestiketjuja
Viestiketju Aloittaja Foorumi Vastauksia Viimeisin viesti
Toyota LJ:stä ToyWagen VOL2 Sumsar Maasturiprojektit 120 25.09.2025 07:02
Myydään PAINEPESUREITA ja elektroniikkaa 33SD O/M/V Muut 15 29.07.2017 22:54
Toyota Crawler (ToyWagen) kippo86 Maasturiprojektit 497 25.12.2015 21:20
Ostetaan La / elektroniikkaa fimika O/M/V Muut 1 01.04.2011 15:34
m:Elektroniikkaa kotiin Joakim1 O/M/V Muut 1 04.04.2007 07:28


Sivu luotu: 11:03 (GMT +2).